E-commerce

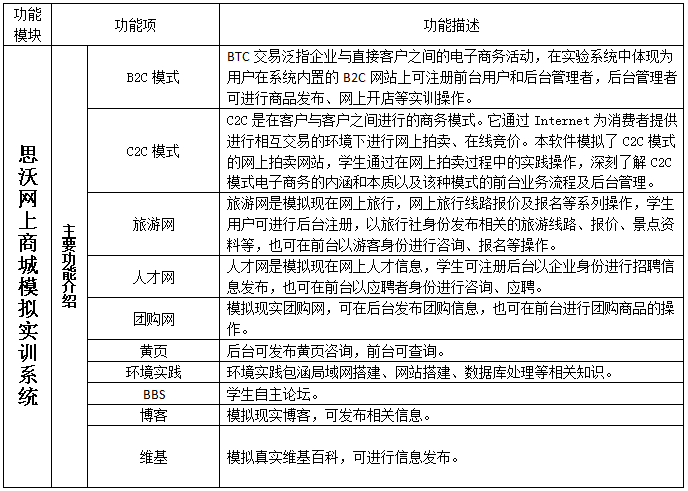
思沃(wo)網(wang)上商(shang)城(cheng)模(mo)(mo)擬(ni)實訓(xun)系(xi)統充分考慮到了試驗(yan)的具體情況,系(xi)統針對(dui)網(wang)上商(shang)城(cheng)模(mo)(mo)擬(ni)實訓(xun)進行相關(guan)配置,學(xue)生可在系(xi)統中體驗(yan)網(wang)上B2C、C2C模(mo)(mo)擬(ni)商(shang)城(cheng)開店(dian)實訓(xun)并結(jie)合網(wang)絡環境的搭建(jian)、數(shu)據庫運用知識、團(tuan)購(gou)網(wang)、在線旅游網(wang)、在線人才網(wang)等(deng)進行多元(yuan)性的實訓(xun)系(xi)統。
1、網絡版,節點數無限制
系統是運(yun)用B/S架(jia)構和.NET技術開發(fa),數據(ju)運(yun)行在SQL數據(ju)庫中,所以(yi)只需安裝服務器(qi),客戶端通過IE瀏覽器(qi)訪(fang)問服務器(qi),沒有節點的限(xian)制(zhi)。
2、知識覆蓋廣
《思(si)沃網上(shang)商(shang)城(cheng)模擬(ni)實(shi)訓(xun)系統》不僅覆蓋電子商(shang)務當前主要流程,還涉及相關學科的專業(ye)知識,比如網絡營銷、網站(zhan)搭建、局域網組建、數據庫等。學生可以通過該平臺(tai)全面理解電子商(shang)務的各個知識點。
3、完整的(de)網絡環境
系(xi)統模擬電子商務(wu)(wu)過程中涉獵到的眾(zhong)多網絡背景,提(ti)供包(bao)括(kuo)網上商城、團購網、旅游(you)網、威(wei)客網、B2C、C2C等常見(jian)的網絡服(fu)務(wu)(wu)平臺。
使用《思沃(wo)網上商城模(mo)擬(ni)實(shi)訓(xun)系統》開(kai)展電(dian)(dian)子(zi)商務實(shi)驗課程,可以根據學校(xiao)電(dian)(dian)子(zi)商務實(shi)驗軟硬件的不同配(pei)置靈活安排。
總的(de)(de)來說,如果(guo)實(shi)驗課(ke)時間允(yun)許(xu),教(jiao)師(shi)可以(yi)(yi)在(zai)電(dian)(dian)子(zi)商(shang)務課(ke)程的(de)(de)前期(qi),安(an)排學(xue)生進(jin)行“多角色單(dan)流程實(shi)驗”。通過這些實(shi)驗,首先讓(rang)學(xue)生學(xue)習電(dian)(dian)子(zi)商(shang)務的(de)(de)流程,也熟(shu)悉實(shi)驗系統(tong)的(de)(de)操(cao)作使用(yong)。而在(zai)課(ke)程的(de)(de)后(hou)期(qi),可以(yi)(yi)安(an)排學(xue)生進(jin)行“單(dan)角色多流程實(shi)驗”,通過角色用(yong)戶間的(de)(de)競(jing)爭,更好(hao)的(de)(de)讓(rang)學(xue)生體會到(dao)電(dian)(dian)子(zi)商(shang)務的(de)(de)思想(xiang),同(tong)時也方便了教(jiao)師(shi)對學(xue)生實(shi)驗效果(guo)的(de)(de)考核。