International Trade

關鍵詞(ci):外貿函電實訓(xun)(xun)平臺 外貿函電實訓(xun)(xun)教學(xue)軟件 外貿函電實訓(xun)(xun)教學(xue)平臺 外貿函電教學(xue)系(xi)統
思沃外貿函電實(shi)訓(xun)系統(案例版(ban))主要是用(yong)于(yu)各大(da)中專院校外經貿類專業或(huo)者有外貿實(shi)際(ji)操作練(lian)習要求的專業使用(yong)。
本教(jiao)學平(ping)臺軟件可(ke)以(yi)配合國際貿易實(shi)務(wu)或者進(jin)出口實(shi)務(wu)課程(cheng),在教(jiao)學過程(cheng)中(zhong)同步(bu)進(jin)行上機(ji)操作(zuo)實(shi)習(xi)。也可(ke)用作(zuo)課堂教(jiao)學完畢后,讓學生進(jin)行整體流程(cheng)的上機(ji)操作(zuo)實(shi)習(xi)。
整個平(ping)臺系統(tong)的目(mu)標是建立一(yi)個國際貿(mao)易的輔(fu)助教學(xue)系統(tong),并能將國際貿(mao)易教學(xue)過程中所需要(yao)的各(ge)實(shi)踐點(dian)進行較好的體(ti)現。
國際貿(mao)易(yi)實(shi)(shi)務教(jiao)學(xue)(xue)的(de)(de)核心(xin)內容是外貿(mao)過(guo)(guo)程(cheng)中(zhong)(zhong)相關(guan)函(han)電的(de)(de)書(shu)寫和各(ge)類(lei)單據(ju)的(de)(de)填寫。為充分體(ti)現實(shi)(shi)踐(jian)教(jiao)學(xue)(xue)的(de)(de)宗旨,系(xi)統(tong)采用了以案(an)例教(jiao)學(xue)(xue)為核心(xin)的(de)(de)教(jiao)學(xue)(xue)思想。在系(xi)統(tong)中(zhong)(zhong)建立多(duo)個(ge)不(bu)同的(de)(de)案(an)例,讓學(xue)(xue)生在一(yi)(yi)個(ge)實(shi)(shi)際的(de)(de)案(an)例中(zhong)(zhong)切身體(ti)會商品進(jin)出口(kou)交易(yi)的(de)(de)全(quan)過(guo)(guo)程(cheng)。并(bing)可在系(xi)統(tong)的(de)(de)控制和引導(dao)下(xia)一(yi)(yi)步一(yi)(yi)步的(de)(de)完成相應的(de)(de)案(an)例,并(bing)通過(guo)(guo)這樣的(de)(de)實(shi)(shi)際操作(zuo)使其全(quan)面、系(xi)統(tong)、規(gui)范(fan)地掌握從事進(jin)出口(kou)交易(yi)地主要(yao)操作(zuo)技能(neng)。
學生端




出口流程

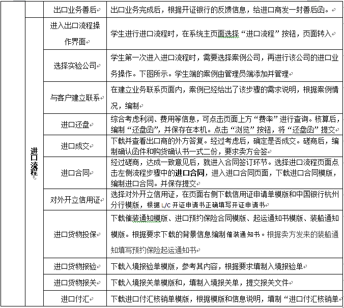
進口流程

1.采用(yong)B/S架構,在(zai)服務器上(shang)安裝(zhuang)本軟(ruan)件(jian),用(yong)戶端可通過相(xiang)連的局域網或(huo)互聯(lian) 網訪問服務器應用(yong)本軟(ruan)件(jian)。本教學軟(ruan)件(jian)不受時間空間的影響,學生在(zai)寢室和機房(fang)都可以來完成試(shi)驗。
2.權限(xian)分為(wei)管理(li)員、教(jiao)師(shi)(shi)和學(xue)生(sheng)(sheng),其中學(xue)生(sheng)(sheng)端在(zai)(zai)首頁以出口(kou)流程、進(jin)(jin)口(kou)流程、資費信息、幫助(zhu)、注冊等(deng)模塊(kuai)顯示。教(jiao)師(shi)(shi)通(tong)過兩個權限(xian)對用戶、實(shi)驗(yan)(yan)基礎數據(ju)、實(shi)驗(yan)(yan)進(jin)(jin)程等(deng)方面進(jin)(jin)行有(you)效的(de)(de)管理(li)。教(jiao)師(shi)(shi)通(tong)過系(xi)統中的(de)(de)獨立端口(kou)對班級學(xue)生(sheng)(sheng)進(jin)(jin)行管理(li),可(ke)對學(xue)生(sheng)(sheng)所需實(shi)驗(yan)(yan)步(bu)(bu)驟進(jin)(jin)行分步(bu)(bu)開放(fang)操作權限(xian)。教(jiao)師(shi)(shi)也可(ke)根據(ju)自己所總結的(de)(de)案(an)(an)例(li)或者(zhe)典型的(de)(de)案(an)(an)例(li)在(zai)(zai)管理(li)員端口(kou)進(jin)(jin)行添加(jia),操作簡單、方便。
3. 當實驗結束時,軟件將(jiang)操(cao)作實踐的(de)(de)記錄(lu)提供給教(jiao)師端進行(xing)批閱評分(fen),同學系統將(jiang)自動(dong)統計(ji)分(fen)數(shu),并提供成績(ji)查詢模塊,讓教(jiao)師了解學生對業務和單(dan)據的(de)(de)掌握情況(kuang),以便調整教(jiao)學計(ji)劃。體現整個進出(chu)口貿(mao)(mao)易(yi)中(zhong)完(wan)整的(de)(de)流(liu)程(cheng)和步驟,包含(han)將(jiang)實際中(zhong)常(chang)用的(de)(de)函電和單(dan)證類型。所有的(de)(de)單(dan)證練習都(dou)備(bei)有單(dan)證模板,用于學生填(tian)寫(xie),且(qie)所有的(de)(de)練習模塊都(dou)備(bei)有取(qu)自實際外貿(mao)(mao)案例過程(cheng)中(zhong)的(de)(de)參考答案。
4.進口(kou)流程包含選擇實驗公司、與客戶建(jian)立聯系(xi)、出(chu)(chu)(chu)口(kou)報價及發盤、出(chu)(chu)(chu)口(kou)還價核算及發盤、出(chu)(chu)(chu)口(kou)成交核算、出(chu)(chu)(chu)口(kou)合(he)同簽(qian)訂(ding)(ding)、信用證審核、信用證修(xiu)改函、出(chu)(chu)(chu)口(kou)貨運訂(ding)(ding)艙、出(chu)(chu)(chu)口(kou)貨物(wu)投保、出(chu)(chu)(chu)口(kou)貨物(wu)報檢(jian)、出(chu)(chu)(chu)口(kou)貨物(wu)報關、出(chu)(chu)(chu)口(kou)制單結匯(hui)和(he)(he)出(chu)(chu)(chu)口(kou)業務(wu)善后等(deng)內容(rong)。軟件(jian)內容(rong)注重實務(wu)操作,它針對外(wai)貿(mao)(mao)業務(wu)的實踐性(xing)和(he)(he)適時(shi)性(xing),通過各(ge)種(zhong)(zhong)案(an)例(li)加深對國(guo)際(ji)貿(mao)(mao)易各(ge)種(zhong)(zhong)慣例(li)及法律法規(gui)、業務(wu)規(gui)范的理解和(he)(he)記(ji)憶。
5. 案(an)(an)例(li)分析是為(wei)各教學(xue)(xue)步驟添(tian)加具體的(de)案(an)(an)例(li)內容(rong)。在案(an)(an)例(li)中,將(jiang)(jiang)以(yi)事實(shi)(shi)為(wei)依據,為(wei)學(xue)(xue)生講解外貿(mao)業務(wu)中各方面的(de)注意事項。內容(rong)鮮(xian)明(ming)、故事典型,更能起到(dao)增強記憶的(de)效果。案(an)(an)例(li)分析將(jiang)(jiang)提供大量實(shi)(shi)際案(an)(an)例(li)信息,給學(xue)(xue)生閱讀。以(yi)實(shi)(shi)際的(de)例(li)子給學(xue)(xue)生帶來真實(shi)(shi)感。進(jin)口(kou)流(liu)程包含(han)選擇實(shi)(shi)驗公(gong)司、與客戶建立(li)聯系、進(jin)口(kou)還盤、進(jin)口(kou)成(cheng)交(jiao)、進(jin)口(kou)合同、對(dui)外開立(li)信用證、進(jin)口(kou)貨物投(tou)保、進(jin)口(kou)貨物報檢、進(jin)口(kou)貨物報關和進(jin)口(kou)匯付等內容(rong)。
6. 外(wai)貿(mao)(mao)常識(shi)包(bao)含的(de)(de)(de)內容(rong)廣泛,可(ke)以是(shi)(shi)業(ye)務(wu)操作常識(shi),也(ye)可(ke)以是(shi)(shi)法(fa)律(lv)法(fa)規常識(shi)及一些(xie)專業(ye)性(xing)術(shu)語的(de)(de)(de)解(jie)釋(shi)。目前,軟件中默認的(de)(de)(de)外(wai)貿(mao)(mao)常識(shi)分:相關(guan)法(fa)律(lv)、法(fa)規、WTO專題、EDI專題、常用資源類(lei)(lei)網(wang)站、相關(guan)常識(shi)類(lei)(lei)知(zhi)(zhi)識(shi)。各大類(lei)(lei)下又包(bao)含若干(gan)子類(lei)(lei)。各子類(lei)(lei)中包(bao)含大量(liang)外(wai)貿(mao)(mao)知(zhi)(zhi)識(shi)。提(ti)供知(zhi)(zhi)識(shi)庫(ku)(ku)和(he)幫助功能,知(zhi)(zhi)識(shi)庫(ku)(ku)中的(de)(de)(de)背景知(zhi)(zhi)識(shi)可(ke)在管(guan)理(li)員中的(de)(de)(de)知(zhi)(zhi)識(shi)庫(ku)(ku)管(guan)理(li)中進行內容(rong)的(de)(de)(de)添加和(he)管(guan)理(li)。
7.將實(shi)際中(zhong)外貿公司(si)業務案(an)例(li)和教學案(an)例(li)組合起來,設計多套(tao)完整的案(an)例(li),引導學生(sheng)進行(xing)理論知識的運用(yong),讓學生(sheng)對國際貿易過程中(zhong)的業務有立體(ti)的認識和了解。
8.為實驗準(zhun)備完(wan)整(zheng)的(de)費率(lv)查詢(xun)表,包括貨物(wu)等級(ji)表、海(hai)洋(yang)運價表、海(hai)關稅則表、匯(hui)率(lv)表。
9.提(ti)供知(zhi)識庫,即“背景知(zhi)識”,是由管(guan)理員在管(guan)理平臺的(de)“管(guan)理員管(guan)理”下的(de)“知(zhi)識庫管(guan)理”中(zhong)進(jin)(jin)行知(zhi)識庫內容(rong)的(de)添(tian)加和管(guan)理。如果要查看知(zhi)識庫內容(rong),可不需要登陸(lu)。在系統首(shou)頁,點擊“出口流程”、“進(jin)(jin)口流程”或(huo)“咨詢信息”、“教師入(ru)口”等,都可打開知(zhi)識庫的(de)鏈節頁面。
10. 支持多教師,多班級同時使用。
11. 系統提(ti)供的單(dan)(dan)證(zheng)、流(liu)程等信(xin)息(xi),都是從專業的高度,采用先(xian)進(jin)的計算機技術,與現實的單(dan)(dan)證(zheng)模(mo)板及操作(zuo)流(liu)程保持“零”距(ju)離差別。提(ti)供豐富(fu)的函(han)電和(he)單(dan)(dan)證(zheng)練習(xi)。學(xue)生對(dui)整個進(jin)出口貿(mao)易中(zhong)(zhong)完(wan)整的流(liu)程的實際操練,其(qi)中(zhong)(zhong)所(suo)有(you)(you)步驟中(zhong)(zhong)都設立對(dui)應的函(han)電和(he)單(dan)(dan)證(zheng)練習(xi)。所(suo)有(you)(you)的單(dan)(dan)證(zheng)練習(xi)都備有(you)(you)單(dan)(dan)證(zheng)模(mo)板,用于學(xue)生填寫,且所(suo)有(you)(you)的練習(xi)模(mo)塊都備有(you)(you)取(qu)自實際外貿(mao)案例過(guo)程中(zhong)(zhong)的參考答案。
12.以(yi)案例(li)教學為中心(xin)。通過精心(xin)設(she)計的多(duo)個完整(zheng)的案例(li),供(gong)學生練習和了解實際外貿過程(cheng)(cheng)中的所需要的函電、單證以(yi)及相關內(nei)容。系統(tong)本身提(ti)供(gong)多(duo)個設(she)定案例(li)流(liu)程(cheng)(cheng),且系統(tong)允許教師自行修改這些案例(li)流(liu)程(cheng)(cheng)。教師也(ye)可自己建立(li)新的案例(li)流(liu)程(cheng)(cheng),以(yi)方便不(bu)同學校教學使用。
13. 提(ti)供多個設定案例(li)流(liu)(liu)程,且系統允許(xu)教師自(zi)行修改這些案例(li)流(liu)(liu)程。教師也可自(zi)己(ji)建立新(xin)的案例(li)流(liu)(liu)程,便于(yu)不同學校教學使(shi)用。