Finance

系統能實現(xian)的(de)目(mu)標(biao)和功能
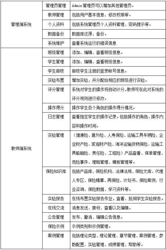
《思沃(wo)保(bao)(bao)(bao)(bao)(bao)(bao)(bao)(bao)險(xian)(xian)(xian)(xian)(xian)(xian)(xian)(xian)實(shi)(shi)(shi)(shi)務(wu)模擬實(shi)(shi)(shi)(shi)訓系(xi)統》用Browser/Server三層體系(xi)結(jie)構,將現行(xing)(xing)(xing)的(de)人壽(shou)(shou)(shou)保(bao)(bao)(bao)(bao)(bao)(bao)(bao)(bao)險(xian)(xian)(xian)(xian)(xian)(xian)(xian)(xian)、財(cai)(cai)(cai)(cai)產(chan)保(bao)(bao)(bao)(bao)(bao)(bao)(bao)(bao)險(xian)(xian)(xian)(xian)(xian)(xian)(xian)(xian)核(he)心業(ye)(ye)務(wu)流(liu)程和專(zhuan)業(ye)(ye)知識有機結(jie)合,締造出一個擬真的(de)“保(bao)(bao)(bao)(bao)(bao)(bao)(bao)(bao)險(xian)(xian)(xian)(xian)(xian)(xian)(xian)(xian)實(shi)(shi)(shi)(shi)務(wu)模擬實(shi)(shi)(shi)(shi)驗(yan)(yan)平(ping)(ping)臺”。實(shi)(shi)(shi)(shi)驗(yan)(yan)平(ping)(ping)臺采用經典的(de)角(jiao)色(se)模擬方式,通(tong)過(guo)學(xue)(xue)生(sheng)(sheng)(sheng)(sheng)飾演客(ke)戶(hu)、保(bao)(bao)(bao)(bao)(bao)(bao)(bao)(bao)險(xian)(xian)(xian)(xian)(xian)(xian)(xian)(xian)代理(li)人、保(bao)(bao)(bao)(bao)(bao)(bao)(bao)(bao)險(xian)(xian)(xian)(xian)(xian)(xian)(xian)(xian)經紀公(gong)(gong)(gong)(gong)(gong)(gong)司(si)、人壽(shou)(shou)(shou)保(bao)(bao)(bao)(bao)(bao)(bao)(bao)(bao)險(xian)(xian)(xian)(xian)(xian)(xian)(xian)(xian)公(gong)(gong)(gong)(gong)(gong)(gong)司(si)、財(cai)(cai)(cai)(cai)產(chan)保(bao)(bao)(bao)(bao)(bao)(bao)(bao)(bao)險(xian)(xian)(xian)(xian)(xian)(xian)(xian)(xian)公(gong)(gong)(gong)(gong)(gong)(gong)司(si)五類(lei)角(jiao)色(se),分別進(jin)(jin)入人壽(shou)(shou)(shou)保(bao)(bao)(bao)(bao)(bao)(bao)(bao)(bao)險(xian)(xian)(xian)(xian)(xian)(xian)(xian)(xian)實(shi)(shi)(shi)(shi)驗(yan)(yan)平(ping)(ping)臺、車輛(liang)運(yun)(yun)輸險(xian)(xian)(xian)(xian)(xian)(xian)(xian)(xian)實(shi)(shi)(shi)(shi)驗(yan)(yan)平(ping)(ping)臺、企業(ye)(ye)財(cai)(cai)(cai)(cai)產(chan)險(xian)(xian)(xian)(xian)(xian)(xian)(xian)(xian)實(shi)(shi)(shi)(shi)驗(yan)(yan)平(ping)(ping)臺、家(jia)庭(ting)財(cai)(cai)(cai)(cai)產(chan)險(xian)(xian)(xian)(xian)(xian)(xian)(xian)(xian)實(shi)(shi)(shi)(shi)驗(yan)(yan)平(ping)(ping)臺、工程責(ze)任(ren)險(xian)(xian)(xian)(xian)(xian)(xian)(xian)(xian)實(shi)(shi)(shi)(shi)驗(yan)(yan)平(ping)(ping)臺、公(gong)(gong)(gong)(gong)(gong)(gong)眾責(ze)任(ren)險(xian)(xian)(xian)(xian)(xian)(xian)(xian)(xian)實(shi)(shi)(shi)(shi)驗(yan)(yan)平(ping)(ping)臺、運(yun)(yun)輸工具船舶險(xian)(xian)(xian)(xian)(xian)(xian)(xian)(xian)實(shi)(shi)(shi)(shi)驗(yan)(yan)平(ping)(ping)臺、海(hai)洋運(yun)(yun)輸貨物險(xian)(xian)(xian)(xian)(xian)(xian)(xian)(xian)實(shi)(shi)(shi)(shi)驗(yan)(yan)平(ping)(ping)臺,操練人壽(shou)(shou)(shou)保(bao)(bao)(bao)(bao)(bao)(bao)(bao)(bao)險(xian)(xian)(xian)(xian)(xian)(xian)(xian)(xian)、財(cai)(cai)(cai)(cai)產(chan)保(bao)(bao)(bao)(bao)(bao)(bao)(bao)(bao)險(xian)(xian)(xian)(xian)(xian)(xian)(xian)(xian)實(shi)(shi)(shi)(shi)踐業(ye)(ye)務(wu)。首先由(you)人壽(shou)(shou)(shou)保(bao)(bao)(bao)(bao)(bao)(bao)(bao)(bao)險(xian)(xian)(xian)(xian)(xian)(xian)(xian)(xian)公(gong)(gong)(gong)(gong)(gong)(gong)司(si)、財(cai)(cai)(cai)(cai)產(chan)保(bao)(bao)(bao)(bao)(bao)(bao)(bao)(bao)險(xian)(xian)(xian)(xian)(xian)(xian)(xian)(xian)公(gong)(gong)(gong)(gong)(gong)(gong)司(si)添加自己所經營的(de)主險(xian)(xian)(xian)(xian)(xian)(xian)(xian)(xian)、附加險(xian)(xian)(xian)(xian)(xian)(xian)(xian)(xian)產(chan)品,以及相關(guan)的(de)費率,由(you)投保(bao)(bao)(bao)(bao)(bao)(bao)(bao)(bao)客(ke)戶(hu)根據險(xian)(xian)(xian)(xian)(xian)(xian)(xian)(xian)種(zhong)的(de)特點、性質,委托保(bao)(bao)(bao)(bao)(bao)(bao)(bao)(bao)險(xian)(xian)(xian)(xian)(xian)(xian)(xian)(xian)代理(li)人或經紀公(gong)(gong)(gong)(gong)(gong)(gong)司(si)進(jin)(jin)行(xing)(xing)(xing)投保(bao)(bao)(bao)(bao)(bao)(bao)(bao)(bao),或直接(jie)向(xiang)人壽(shou)(shou)(shou)保(bao)(bao)(bao)(bao)(bao)(bao)(bao)(bao)險(xian)(xian)(xian)(xian)(xian)(xian)(xian)(xian)公(gong)(gong)(gong)(gong)(gong)(gong)司(si)、財(cai)(cai)(cai)(cai)產(chan)保(bao)(bao)(bao)(bao)(bao)(bao)(bao)(bao)險(xian)(xian)(xian)(xian)(xian)(xian)(xian)(xian)公(gong)(gong)(gong)(gong)(gong)(gong)司(si)投保(bao)(bao)(bao)(bao)(bao)(bao)(bao)(bao)。保(bao)(bao)(bao)(bao)(bao)(bao)(bao)(bao)險(xian)(xian)(xian)(xian)(xian)(xian)(xian)(xian)公(gong)(gong)(gong)(gong)(gong)(gong)司(si)接(jie)到客(ke)戶(hu)投保(bao)(bao)(bao)(bao)(bao)(bao)(bao)(bao)單之后,根據投保(bao)(bao)(bao)(bao)(bao)(bao)(bao)(bao)險(xian)(xian)(xian)(xian)(xian)(xian)(xian)(xian)種(zhong)的(de)不同(tong),進(jin)(jin)行(xing)(xing)(xing)投保(bao)(bao)(bao)(bao)(bao)(bao)(bao)(bao)管理(li)。通(tong)過(guo)一系(xi)列(lie)、多(duo)流(liu)程操作,使(shi)(shi)學(xue)(xue)生(sheng)(sheng)(sheng)(sheng)真正學(xue)(xue)習到保(bao)(bao)(bao)(bao)(bao)(bao)(bao)(bao)險(xian)(xian)(xian)(xian)(xian)(xian)(xian)(xian)實(shi)(shi)(shi)(shi)務(wu)中(zhong)的(de)保(bao)(bao)(bao)(bao)(bao)(bao)(bao)(bao)險(xian)(xian)(xian)(xian)(xian)(xian)(xian)(xian)代理(li)、投保(bao)(bao)(bao)(bao)(bao)(bao)(bao)(bao)、承保(bao)(bao)(bao)(bao)(bao)(bao)(bao)(bao)、核(he)保(bao)(bao)(bao)(bao)(bao)(bao)(bao)(bao)、變更、理(li)賠(pei)、核(he)賠(pei)等核(he)心流(liu)程。軟件既支持學(xue)(xue)生(sheng)(sheng)(sheng)(sheng)一人分飾客(ke)戶(hu)、保(bao)(bao)(bao)(bao)(bao)(bao)(bao)(bao)險(xian)(xian)(xian)(xian)(xian)(xian)(xian)(xian)代理(li)人、保(bao)(bao)(bao)(bao)(bao)(bao)(bao)(bao)險(xian)(xian)(xian)(xian)(xian)(xian)(xian)(xian)經紀公(gong)(gong)(gong)(gong)(gong)(gong)司(si)、人壽(shou)(shou)(shou)保(bao)(bao)(bao)(bao)(bao)(bao)(bao)(bao)險(xian)(xian)(xian)(xian)(xian)(xian)(xian)(xian)公(gong)(gong)(gong)(gong)(gong)(gong)司(si)、財(cai)(cai)(cai)(cai)產(chan)保(bao)(bao)(bao)(bao)(bao)(bao)(bao)(bao)險(xian)(xian)(xian)(xian)(xian)(xian)(xian)(xian)公(gong)(gong)(gong)(gong)(gong)(gong)司(si)五類(lei)角(jiao)色(se)來(lai)完成保(bao)(bao)(bao)(bao)(bao)(bao)(bao)(bao)險(xian)(xian)(xian)(xian)(xian)(xian)(xian)(xian)實(shi)(shi)(shi)(shi)驗(yan)(yan),也支持由(you)同(tong)一班(ban)級中(zhong)的(de)學(xue)(xue)生(sheng)(sheng)(sheng)(sheng)組成實(shi)(shi)(shi)(shi)驗(yan)(yan)小組,以相互協作或競爭(zheng)的(de)方式來(lai)完成實(shi)(shi)(shi)(shi)驗(yan)(yan)。同(tong)時,學(xue)(xue)生(sheng)(sheng)(sheng)(sheng)通(tong)過(guo)參加保(bao)(bao)(bao)(bao)(bao)(bao)(bao)(bao)險(xian)(xian)(xian)(xian)(xian)(xian)(xian)(xian)知識在(zai)線考試,瀏(liu)覽、學(xue)(xue)習保(bao)(bao)(bao)(bao)(bao)(bao)(bao)(bao)險(xian)(xian)(xian)(xian)(xian)(xian)(xian)(xian)知識庫內容,撰寫(xie)實(shi)(shi)(shi)(shi)驗(yan)(yan)報(bao)告,分析(xi)研究保(bao)(bao)(bao)(bao)(bao)(bao)(bao)(bao)險(xian)(xian)(xian)(xian)(xian)(xian)(xian)(xian)案(an)例等,全(quan)方位提升(sheng)保(bao)(bao)(bao)(bao)(bao)(bao)(bao)(bao)險(xian)(xian)(xian)(xian)(xian)(xian)(xian)(xian)專(zhuan)業(ye)(ye)理(li)論(lun)知識,真正使(shi)(shi)學(xue)(xue)生(sheng)(sheng)(sheng)(sheng)通(tong)過(guo)使(shi)(shi)用軟件,達(da)到實(shi)(shi)(shi)(shi)踐與理(li)論(lun)俱提高(gao)的(de)效果,高(gao)度、全(quan)面地把握保(bao)(bao)(bao)(bao)(bao)(bao)(bao)(bao)險(xian)(xian)(xian)(xian)(xian)(xian)(xian)(xian)業(ye)(ye)務(wu)流(liu)程,具備(bei)現代化保(bao)(bao)(bao)(bao)(bao)(bao)(bao)(bao)險(xian)(xian)(xian)(xian)(xian)(xian)(xian)(xian)從業(ye)(ye)人員(yuan)應有的(de)知識結(jie)構,增強學(xue)(xue)生(sheng)(sheng)(sheng)(sheng)的(de)社(she)會就業(ye)(ye)競爭(zheng)力。




三、軟件特點及(ji)優勢
1、全面(mian)的保險(xian)作(zuo)業(ye)流程
學生通過飾演保(bao)(bao)(bao)(bao)險(xian)(xian)(xian)(xian)業務流程中(zhong)(zhong)的(de)客戶、代(dai)理人(ren)、經(jing)紀公(gong)司、人(ren)壽保(bao)(bao)(bao)(bao)險(xian)(xian)(xian)(xian)公(gong)司、財(cai)產(chan)(chan)保(bao)(bao)(bao)(bao)險(xian)(xian)(xian)(xian)公(gong)司五種角色(se),進入“人(ren)壽保(bao)(bao)(bao)(bao)險(xian)(xian)(xian)(xian)”和“財(cai)產(chan)(chan)保(bao)(bao)(bao)(bao)險(xian)(xian)(xian)(xian)”實踐平臺,從(cong)展業投保(bao)(bao)(bao)(bao)環(huan)節開始,至索賠(pei)(pei)(pei)理賠(pei)(pei)(pei)為(wei)止,全面操練保(bao)(bao)(bao)(bao)險(xian)(xian)(xian)(xian)核(he)心業務中(zhong)(zhong)的(de)投保(bao)(bao)(bao)(bao)、承(cheng)保(bao)(bao)(bao)(bao)、核(he)保(bao)(bao)(bao)(bao)、變更、理賠(pei)(pei)(pei)、核(he)賠(pei)(pei)(pei)等流程,使學生的(de)知識(shi)結(jie)構提升,彌補實踐業務操作(zuo)的(de)缺(que)乏(fa),實現對(dui)人(ren)壽保(bao)(bao)(bao)(bao)險(xian)(xian)(xian)(xian)、運(yun)輸工(gong)具車輛險(xian)(xian)(xian)(xian)、企業財(cai)產(chan)(chan)險(xian)(xian)(xian)(xian)、家庭財(cai)產(chan)(chan)險(xian)(xian)(xian)(xian)、海洋(yang)運(yun)輸貨(huo)物(wu)保(bao)(bao)(bao)(bao)險(xian)(xian)(xian)(xian)、運(yun)輸工(gong)具船舶(bo)險(xian)(xian)(xian)(xian)、責任險(xian)(xian)(xian)(xian)、工(gong)程險(xian)(xian)(xian)(xian)的(de)熟悉、掌握,對(dui)保(bao)(bao)(bao)(bao)險(xian)(xian)(xian)(xian)業務的(de)主要工(gong)作(zuo)流程有一個清晰的(de)輪(lun)廓(kuo),為(wei)學以致用打下堅固的(de)基礎。

2、規(gui)范的保險承保單(dan)證及保險理賠(pei)單(dan)證
以優秀保(bao)險(xian)(xian)公(gong)司人壽(shou)險(xian)(xian)和財產險(xian)(xian)業務(wu)(wu)單證(zheng)的樣(yang)式、欄目、內容(rong)、大小等(deng)為(wei)依據(ju),100%模擬仿真,有效(xiao)確保(bao)系(xi)統(tong)中保(bao)險(xian)(xian)承(cheng)保(bao)單證(zheng)及保(bao)險(xian)(xian)理賠(pei)單證(zheng)的真實(shi)性、完整性。學生通過(guo)操(cao)練單證(zheng)在各項保(bao)險(xian)(xian)業務(wu)(wu)的應用方法(fa),熟練掌握保(bao)險(xian)(xian)承(cheng)保(bao)及理賠(pei)單證(zheng)的填制,貼近與保(bao)險(xian)(xian)公(gong)司的距離(li)。,同時,系(xi)統(tong)內含強大的報表管理功能,方便教師、學生查詢和匯總數(shu)據(ju),十分方便、快(kuai)捷。

3、豐富、專業的知識(shi)庫
理(li)論知識學(xue)(xue)(xue)(xue)習(xi)平臺,為(wei)教(jiao)師的教(jiao)學(xue)(xue)(xue)(xue)和學(xue)(xue)(xue)(xue)生的學(xue)(xue)(xue)(xue)習(xi)提供(gong)了(le)支持。我們參考高(gao)校(xiao)保(bao)(bao)(bao)(bao)險(xian)(xian)(xian)(xian)類專業(ye)教(jiao)材,通過產品庫、保(bao)(bao)(bao)(bao)險(xian)(xian)(xian)(xian)機(ji)構、法律法規、保(bao)(bao)(bao)(bao)險(xian)(xian)(xian)(xian)文庫、代理(li)人專區、保(bao)(bao)(bao)(bao)險(xian)(xian)(xian)(xian)精算、再(zai)保(bao)(bao)(bao)(bao)險(xian)(xian)(xian)(xian)、計劃書、保(bao)(bao)(bao)(bao)險(xian)(xian)(xian)(xian)案例、行業(ye)咨詢、保(bao)(bao)(bao)(bao)險(xian)(xian)(xian)(xian)數據、學(xue)(xue)(xue)(xue)習(xi)資料十(shi)二個目錄,集(ji)中(zhong)收錄了(le)與保(bao)(bao)(bao)(bao)險(xian)(xian)(xian)(xian)學(xue)(xue)(xue)(xue)原理(li)、財產保(bao)(bao)(bao)(bao)險(xian)(xian)(xian)(xian)學(xue)(xue)(xue)(xue)、人身保(bao)(bao)(bao)(bao)險(xian)(xian)(xian)(xian)實務、保(bao)(bao)(bao)(bao)險(xian)(xian)(xian)(xian)企業(ye)經營管理(li)學(xue)(xue)(xue)(xue)、保(bao)(bao)(bao)(bao)險(xian)(xian)(xian)(xian)核保(bao)(bao)(bao)(bao)核賠相關(guan)的資料,供(gong)學(xue)(xue)(xue)(xue)生參
4、人(ren)性(xing)化設計理(li)念
系統(tong)界面(mian)美觀(guan),使用(yong)動(dong)畫和三維(wei)立體效果(guo),模仿保險公司的(de)工(gong)作場景(jing),使各個部(bu)門(men)的(de)工(gong)作一目了然(ran),生動(dong)形(xing)象。
業務操(cao)作簡(jian)單(dan),操(cao)作流程清晰明了,同(tong)時還具有智能(neng)(neng)化錯誤提示(shi)、操(cao)作流程控制等功能(neng)(neng),幫助學(xue)生盡快了解軟件(jian)各模塊功能(neng)(neng)及操(cao)作方(fang)法,易學(xue)易懂,即使不(bu)需培訓(xun)也(ye)能(neng)(neng)很快掌握軟件(jian)的使用方(fang)法。
5、數據備份與(yu)恢復機制
系統內置(zhi)數(shu)(shu)(shu)據(ju)備(bei)份與恢復接(jie)口(kou),為系統數(shu)(shu)(shu)據(ju)的安全(quan)性(xing)提(ti)供了可靠的保(bao)障(zhang)。系統管理員通過打開數(shu)(shu)(shu)據(ju)備(bei)份與恢復操作頁面,進行(xing)數(shu)(shu)(shu)據(ju)庫連接(jie)測試、數(shu)(shu)(shu)據(ju)庫還原、數(shu)(shu)(shu)據(ju)庫備(bei)份操作。