Car Major

《思沃汽(qi)車構造仿(fang)真模擬實訓系統(tong)》從高(gao)校汽(qi)車構造的(de)教(jiao)學需求出發,融合大量汽(qi)車專家的(de)意見,采(cai)用三(san)維仿(fang)真教(jiao)學風格模擬現(xian)實中的(de)汽(qi)車構造及原(yuan)理(li),從汽(qi)車的(de)各(ge)個組成部分模擬三(san)維動畫(hua),并且(qie)在(zai)此基礎上引入虛擬現(xian)實技術(shu),使軟(ruan)件能夠360度(du)全(quan)方位展(zhan)示(shi)每一個零部件;在(zai)充(chong)分考慮軟(ruan)件操(cao)作(zuo)性能基礎上設計更(geng)實用、美(mei)觀的(de)學生界(jie)面。相信本軟(ruan)件將會(hui)為您的(de)汽(qi)車構造系統(tong)教(jiao)學帶來極大的(de)便利(li)和更(geng)高(gao)的(de)效率。
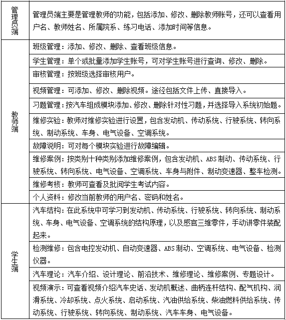
軟件分(fen)為汽(qi)(qi)(qi)(qi)車(che)(che)結構(gou)教學(xue)和(he)考核兩(liang)部分(fen)。汽(qi)(qi)(qi)(qi)車(che)(che)結構(gou)教學(xue)通過豐富的(de)(de)圖片、動畫等多種表(biao)現方式詳細介(jie)(jie)紹(shao)(shao)汽(qi)(qi)(qi)(qi)車(che)(che)的(de)(de)各個組成部分(fen)。介(jie)(jie)紹(shao)(shao)每個結構(gou)的(de)(de)作用原理(li)、分(fen)類、特性(xing)、裝(zhuang)配(pei)維修(xiu)。通過這兩(liang)個部分(fen)讓(rang)學(xue)生(sheng)更好(hao)的(de)(de)掌(zhang)握汽(qi)(qi)(qi)(qi)車(che)(che)結構(gou)設計(ji)的(de)(de)相關知識。軟件包含(han)五大模(mo)塊:發(fa)動機(ji)(ji)、汽(qi)(qi)(qi)(qi)車(che)(che)底盤、車(che)(che)身、電(dian)氣設備(bei)和(he)汽(qi)(qi)(qi)(qi)車(che)(che)檢測(ce)線(xian)教學(xue)。其(qi)中發(fa)動機(ji)(ji)部分(fen)分(fen)為汽(qi)(qi)(qi)(qi)油(you)機(ji)(ji)和(he)柴油(you)機(ji)(ji)。在(zai)(zai)汽(qi)(qi)(qi)(qi)車(che)(che)車(che)(che)身模(mo)塊從(cong)傳動系、行使系、轉向(xiang)系和(he)制(zhi)動系四個方面進行介(jie)(jie)紹(shao)(shao),重點介(jie)(jie)紹(shao)(shao)汽(qi)(qi)(qi)(qi)車(che)(che)自(zi)動變速器、汽(qi)(qi)(qi)(qi)車(che)(che)的(de)(de)動力(li)轉向(xiang)系統和(he)汽(qi)(qi)(qi)(qi)車(che)(che)防抱死系統(ABS)等。在(zai)(zai)電(dian)器設備(bei)方面著重于(yu)汽(qi)(qi)(qi)(qi)車(che)(che)空調設備(bei)的(de)(de)作用原理(li)安裝(zhuang)和(he)維護。通過讓(rang)學(xue)生(sheng)來(lai)觀看汽(qi)(qi)(qi)(qi)車(che)(che)在(zai)(zai)檢測(ce)線(xian)上(shang)進行檢測(ce)的(de)(de)整(zheng)個流程和(he)模(mo)擬控制(zhi),讓(rang)學(xue)生(sheng)掌(zhang)握檢測(ce)線(xian)的(de)(de)工(gong)作流程。
汽(qi)車結構考(kao)核(he)部分的(de)核(he)心內容是汽(qi)車知識(shi)、汽(qi)車案(an)例(li)以及在(zai)線(xian)考(kao)試系統,學(xue)生通過汽(qi)車理(li)論知識(shi)和案(an)例(li)的(de)學(xue)習,可(ke)以豐富平時的(de)理(li)論基礎,同時,在(zai)線(xian)考(kao)試的(de)應(ying)用,為(wei)教(jiao)師和學(xue)生提供方(fang)便的(de)模擬(ni)考(kao)試平臺(tai),既達到考(kao)核(he)學(xue)生對(dui)知識(shi)的(de)掌握(wo)情況,又可(ke)以提高教(jiao)學(xue)效率
系(xi)(xi)統(tong)操作分兩大(da)塊汽(qi)車結構和(he)(he)檢測維修的學習,其中穿插(cha)理論學習以(yi)及視頻講解教學。本系(xi)(xi)統(tong)從發(fa)動(dong)機、傳動(dong)系(xi)(xi)、行(xing)駛系(xi)(xi)、轉(zhuan)向系(xi)(xi)、制動(dong)系(xi)(xi)、汽(qi)車車身(shen)、電(dian)氣設備、空調系(xi)(xi)統(tong)八個(ge)(ge)部分對汽(qi)車結構進行(xing)詳(xiang)細介紹和(he)(he)闡述。其中,傳動(dong)系(xi)(xi)、行(xing)駛系(xi)(xi)、轉(zhuan)向系(xi)(xi)、制動(dong)系(xi)(xi)四個(ge)(ge)模(mo)塊屬于(yu)底盤(pan)的四個(ge)(ge)組成部分,電(dian)器設備和(he)(he)空調系(xi)(xi)統(tong)則屬于(yu)車身(shen)的部分。
汽車結構
汽車(che)由發動(dong)(dong)機、底(di)盤(pan)、車(che)身三大部分組成。發動(dong)(dong)機是汽車(che)的動(dong)(dong)力(li)源;底(di)盤(pan)負責將發動(dong)(dong)機的動(dong)(dong)力(li)進行(xing)傳遞和(he)分配(pei),并按(an)駕駛(shi)員(yuan)(yuan)要求進行(xing)行(xing)駛(shi);車(che)身是駕駛(shi)員(yuan)(yuan)操(cao)作和(he)容納(na)乘客及(ji)貨物的場所。
汽車結構從結構原理(li)、三維(wei)零件(jian)、手(shou)動裝配(pei)多(duo)方位(wei)的介紹各部件(jian)的使用。
檢測維修
檢(jian)測維修包含申控發動機、自(zi)動變(bian)速器、ABS制動、空調系統、電氣設備、檢(jian)測儀器。學生操作(zuo)按模塊(kuai)逐個進行。
? 有效的教(jiao)學管理方式
教師端除(chu)可(ke)以管理班級、學生(sheng)(sheng)外,能夠對實驗進行(xing)完整的(de)(de)控制,不但可(ke)以添加學生(sheng)(sheng)、視頻、習題、維(wei)修(xiu)案(an)例以及(ji)故障說明等內(nei)容(rong),而且具有獨立(li)模(mo)塊(kuai)可(ke)以控制真個實驗的(de)(de)步驟(zou)以及(ji)獨立(li)的(de)(de)模(mo)塊(kuai)直(zhi)觀的(de)(de)看到學生(sheng)(sheng)操(cao)作(zuo)得分(fen)。
? 完全仿真系統
系統以圖片(pian)、動畫、視(shi)頻等形(xing)式介(jie)紹汽(qi)車(che)的(de)各個模(mo)塊,通過動畫的(de)形(xing)式引(yin)導學生(sheng)認識汽(qi)車(che)各個部位(wei)的(de)名稱,用圖文并茂的(de)方(fang)式講述汽(qi)車(che)的(de)發展歷史、產業現狀、知(zhi)名廠商、汽(qi)車(che)徽標等知(zhi)識。在汽(qi)車(che)構(gou)造模(mo)塊,我們(men)將經(jing)典(dian)的(de)大眾車(che)做成3D模(mo)型(xing),從結構(gou)原理、三維(wei)零(ling)件、手動裝配(pei)多方(fang)位(wei)介(jie)紹汽(qi)車(che)構(gou)造原理,使學生(sheng)學習內容(rong)準確、有(you)效。
? 大量故(gu)障(zhang)點的設置
系統檢測維(wei)修模塊中提供至(zhi)少400個(ge)故障點,幾乎涵蓋(gai)可能(neng)(neng)發生(sheng)的(de)所有故障。學生(sheng)通過(guo)電(dian)子車用萬能(neng)(neng)表、診斷儀等(deng)在每個(ge)分部原(yuan)理圖上(shang)測試電(dian)阻或電(dian)壓,從(cong)而推(tui)斷故障發生(sheng)原(yuan)因。為(wei)將來(lai)的(de)工作、學習做(zuo)好準備。
? 豐富的視頻演示
系(xi)(xi)(xi)統(tong)(tong)(tong)(tong)內(nei)置全面的(de)汽車(che)視頻(pin)介(jie)紹,教師可(ke)利用這些(xie)視頻(pin)材料讓學(xue)生進(jin)行理論(lun)課的(de)鞏固以及(ji)拓展。介(jie)紹內(nei)容(rong)包括:汽車(che)史話、發(fa)動機概述、曲柄連(lian)桿(gan)結構、配氣(qi)機構、潤滑系(xi)(xi)(xi)統(tong)(tong)(tong)(tong)、冷卻系(xi)(xi)(xi)統(tong)(tong)(tong)(tong)、點火系(xi)(xi)(xi)統(tong)(tong)(tong)(tong)、起動系(xi)(xi)(xi)統(tong)(tong)(tong)(tong)、汽油供給系(xi)(xi)(xi)統(tong)(tong)(tong)(tong)、柴油燃料供給系(xi)(xi)(xi)統(tong)(tong)(tong)(tong)、傳動系(xi)(xi)(xi)統(tong)(tong)(tong)(tong)、行駛系(xi)(xi)(xi)統(tong)(tong)(tong)(tong)、轉向系(xi)(xi)(xi)統(tong)(tong)(tong)(tong)、制動系(xi)(xi)(xi)統(tong)(tong)(tong)(tong)、汽車(che)車(che)身、電氣(qi)設備。