Comprehensive Training

關鍵(jian)詞:大學(xue)生(sheng)創(chuang)業模擬實(shi)訓實(shi)戰教(jiao)學(xue)平臺 大學(xue)生(sheng)創(chuang)業實(shi)訓教(jiao)學(xue)軟件(jian) 大學(xue)生(sheng)創(chuang)業實(shi)訓教(jiao)學(xue)系統 大學(xue)生(sheng)創(chuang)業實(shi)訓室解決方案
大(da)學(xue)(xue)(xue)(xue)生(sheng)(sheng)創(chuang)業主要是在(zai)校大(da)學(xue)(xue)(xue)(xue)生(sheng)(sheng)和大(da)學(xue)(xue)(xue)(xue)畢業生(sheng)(sheng)群體組成,近年來大(da)學(xue)(xue)(xue)(xue)生(sheng)(sheng)創(chuang)業問題(ti)越(yue)來越(yue)受社會的(de)(de)關注,因(yin)為(wei)大(da)學(xue)(xue)(xue)(xue)生(sheng)(sheng)屬于高(gao)級知識人群,并且經過多年的(de)(de)教育以及背(bei)負著社會的(de)(de)種(zhong)種(zhong)期望,在(zai)社會經濟繁榮發展的(de)(de)同時,大(da)學(xue)(xue)(xue)(xue)生(sheng)(sheng)創(chuang)業也成為(wei)大(da)學(xue)(xue)(xue)(xue)生(sheng)(sheng)就(jiu)業之外的(de)(de)新興(xing)的(de)(de)現(xian)象。
大學(xue)生(sheng)創(chuang)業(ye)群體主(zhu)要由(you)在校大學(xue)生(sheng)和(he)畢業(ye)生(sheng)組成(cheng),由(you)于大學(xue)擴招引(yin)起大學(xue)生(sheng)就(jiu)業(ye)等(deng)一系列問題,一部分大學(xue)生(sheng)通過創(chuang)業(ye)形(xing)式(shi)實現就(jiu)業(ye),這部分大學(xue)生(sheng)具有高知識高學(xue)歷的(de)特點,但(dan)是(shi)由(you)于大學(xue)生(sheng)缺乏相對應的(de)社會(hui)經(jing)驗,所以(yi)需要全社會(hui)的(de)關注和(he)幫助。
根據(ju)人(ren)力資源和社會保障(zhang)部的最新(xin)統計(ji),2007年-2008年的就業(ye)狀況很不理(li)想。所以好多大(da)學(xue)生都選擇創業(ye)。
大學(xue)(xue)生(sheng)創業(ye)逐漸被社(she)會(hui)所承認和(he)接(jie)受,同時(shi)也肩負著(zhu)提(ti)高(gao)大學(xue)(xue)生(sheng)畢業(ye)就業(ye)率和(he)社(she)會(hui)穩定(ding)等的(de)歷史(shi)使命。在高(gao)校擴招之(zhi)后(hou)越來越多(duo)大學(xue)(xue)生(sheng)走出(chu)校門(men)的(de)同時(shi),大學(xue)(xue)生(sheng)創業(ye)就成為了大學(xue)(xue)生(sheng)就業(ye)之(zhi)外的(de)一個社(she)會(hui)新(xin)問題。
思沃大學生創業(ye)模擬(ni)實訓系(xi)統是一(yi)款重點將(jiang)理論和實踐、案例分析(xi)相結合(he)的模擬(ni)實訓實戰平(ping)臺教學軟件。為(wei)滿足高校的教學需求(qiu),本(ben)公司提供創業(ye)實訓室(shi)解決方案。
用(yong)戶(hu)對(dui)象(xiang):本教學軟件(jian)適(shi)用(yong)于各專(zhuan)業大學生創業的模擬實訓。
軟件教學方式:理(li)論(lun)學習與案例(li)實(shi)踐相結(jie)合,將(jiang)實(shi)驗(yan)考核與教學考核系統(tong)相結(jie)合。
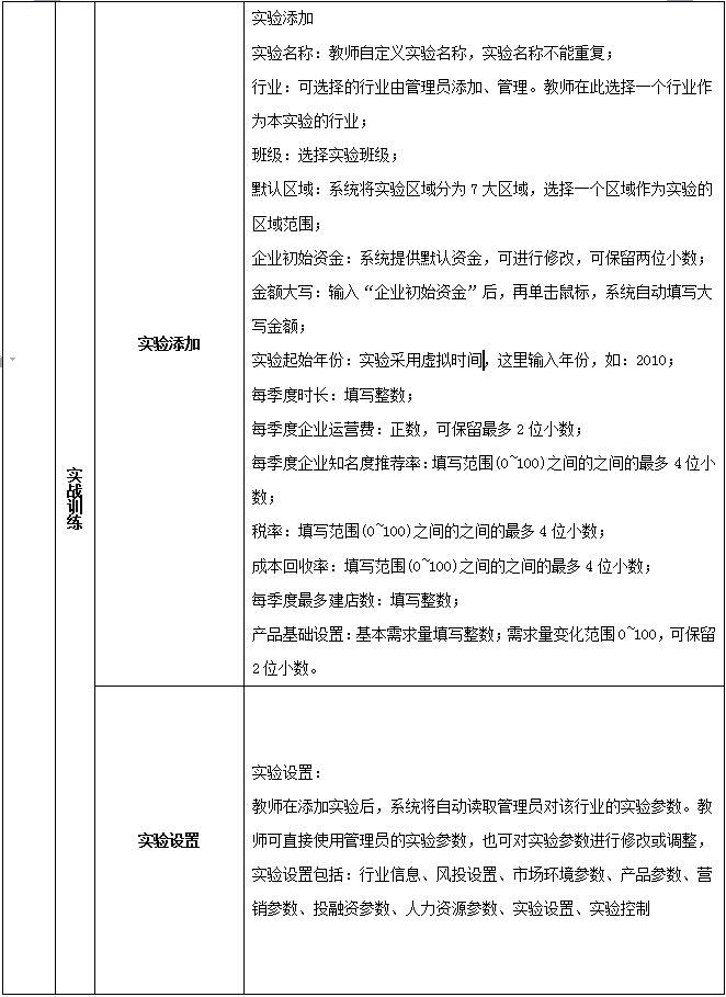
軟件(jian)的功能概述:軟件(jian)分(fen)管理員、教師(shi)(shi)和學生(sheng)三個用戶角色(se)。管理員負責對教師(shi)(shi)的添加管理及(ji)基(ji)礎數(shu)據的添加。教師(shi)(shi)負責對學生(sheng)的管理以及(ji)對實(shi)驗的總(zong)體掌控。
學生端模擬(ni)現實(shi)創(chuang)業的步驟及相關流程(cheng)進行創(chuang)業實(shi)驗。
學生(sheng)端模擬現實創(chuang)業的(de)步驟及相關(guan)流程進行創(chuang)業實驗。
思沃大(da)(da)學(xue)生(sheng)創(chuang)(chuang)(chuang)(chuang)業(ye)(ye)(ye)(ye)(ye)(ye)(ye)模擬(ni)(ni)實(shi)(shi)(shi)(shi)訓平臺系統(tong)從大(da)(da)學(xue)生(sheng)創(chuang)(chuang)(chuang)(chuang)業(ye)(ye)(ye)(ye)(ye)(ye)(ye)的(de)(de)(de)現(xian)狀分析(xi),將創(chuang)(chuang)(chuang)(chuang)業(ye)(ye)(ye)(ye)(ye)(ye)(ye)教育(yu)的(de)(de)(de)內容(rong)(rong)以及因素(su)滲透在(zai)專業(ye)(ye)(ye)(ye)(ye)(ye)(ye)實(shi)(shi)(shi)(shi)踐教學(xue)中(zhong),并根據創(chuang)(chuang)(chuang)(chuang)業(ye)(ye)(ye)(ye)(ye)(ye)(ye)教育(yu)的(de)(de)(de)目標及內容(rong)(rong)設置較完善的(de)(de)(de)創(chuang)(chuang)(chuang)(chuang)業(ye)(ye)(ye)(ye)(ye)(ye)(ye)實(shi)(shi)(shi)(shi)踐體(ti)系。軟件模擬(ni)(ni)交互思想,采用(yong)國(guo)際(ji)先進的(de)(de)(de)計算機仿真(zhen)技(ji)術,仿真(zhen)模擬(ni)(ni)虛(xu)擬(ni)(ni)市場(chang)(chang)環(huan)境、市場(chang)(chang)調(diao)查以及整個(ge)市場(chang)(chang)競爭結(jie)構。學(xue)生(sheng)通(tong)過(guo)(guo)軟件學(xue)習創(chuang)(chuang)(chuang)(chuang)業(ye)(ye)(ye)(ye)(ye)(ye)(ye)心理學(xue)、創(chuang)(chuang)(chuang)(chuang)業(ye)(ye)(ye)(ye)(ye)(ye)(ye)講堂、網上創(chuang)(chuang)(chuang)(chuang)業(ye)(ye)(ye)(ye)(ye)(ye)(ye)、創(chuang)(chuang)(chuang)(chuang)業(ye)(ye)(ye)(ye)(ye)(ye)(ye)準備等(deng)創(chuang)(chuang)(chuang)(chuang)業(ye)(ye)(ye)(ye)(ye)(ye)(ye)知識(shi),撰寫一份創(chuang)(chuang)(chuang)(chuang)業(ye)(ye)(ye)(ye)(ye)(ye)(ye)計劃(hua)書,投入到創(chuang)(chuang)(chuang)(chuang)業(ye)(ye)(ye)(ye)(ye)(ye)(ye)實(shi)(shi)(shi)(shi)戰中(zhong)。創(chuang)(chuang)(chuang)(chuang)業(ye)(ye)(ye)(ye)(ye)(ye)(ye)實(shi)(shi)(shi)(shi)戰分為(wei)公司注冊和(he)實(shi)(shi)(shi)(shi)戰運(yun)(yun)營。公司注冊采用(yong)Flash動畫(hua)模式,模擬(ni)(ni)公司注冊的(de)(de)(de)整個(ge)流程。實(shi)(shi)(shi)(shi)戰運(yun)(yun)營是整個(ge)系統(tong)的(de)(de)(de)主體(ti),將全(quan)國(guo)分為(wei)七(qi)個(ge)區(qu)域:東(dong)北(bei)地(di)區(qu)、華北(bei)地(di)區(qu)、西北(bei)地(di)區(qu)、華東(dong)地(di)區(qu)、西南(nan)地(di)區(qu)、華中(zhong)地(di)區(qu)、華南(nan)地(di)區(qu)。系統(tong)模擬(ni)(ni)公司內部與(yu)外(wai)在(zai)市場(chang)(chang)之間的(de)(de)(de)矛盾,創(chuang)(chuang)(chuang)(chuang)業(ye)(ye)(ye)(ye)(ye)(ye)(ye)者通(tong)過(guo)(guo)各種(zhong)調(diao)查、決策解決企(qi)業(ye)(ye)(ye)(ye)(ye)(ye)(ye)市場(chang)(chang)運(yun)(yun)營過(guo)(guo)程中(zhong)可能(neng)遇到的(de)(de)(de)各種(zhong)情況。在(zai)區(qu)域需求飽(bao)和(he)后擴大(da)(da)市場(chang)(chang),對其中(zhong)出現(xian)的(de)(de)(de)問題(ti)和(he)運(yun)(yun)營結(jie)果進行分析(xi)與(yu)評估,培養大(da)(da)學(xue)生(sheng)正確的(de)(de)(de)人生(sheng)觀(guan)、價(jia)值觀(guan)、就業(ye)(ye)(ye)(ye)(ye)(ye)(ye)觀(guan),提(ti)高大(da)(da)學(xue)生(sheng)勇于創(chuang)(chuang)(chuang)(chuang)業(ye)(ye)(ye)(ye)(ye)(ye)(ye)的(de)(de)(de)精神,讓大(da)(da)學(xue)生(sheng)有良好的(de)(de)(de)創(chuang)(chuang)(chuang)(chuang)業(ye)(ye)(ye)(ye)(ye)(ye)(ye)意識(shi),增強大(da)(da)學(xue)生(sheng)自主創(chuang)(chuang)(chuang)(chuang)業(ye)(ye)(ye)(ye)(ye)(ye)(ye)能(neng)力(li)。
本(ben)教學(xue)系統主要功能特色:
1、以LASH動畫(hua)形式模擬公司(si)(si)工(gong)商注冊流程。公司(si)(si)基本信息包括(kuo)公司(si)(si)名(ming)(ming)稱,年(nian)份,品牌(pai)、商標、所在(zai)區(qu)域(yu)、擴張區(qu)域(yu)、流動資金、風(feng)險投資、投資情(qing)況、融資情(qing)況、信用等級、品牌(pai)知名(ming)(ming)度(du)(du)、倉庫(ku)(ku)信息(面積/最大存(cun)量(liang)/單(dan)位(wei)管理費)、產品庫(ku)(ku)存(cun)(每一種產品的庫(ku)(ku)存(cun)數量(liang))、當(dang)前(qian)季度(du)(du)的訂(ding)單(dan)執行情(qing)況(總訂(ding)單(dan)/已(yi)執行)、自建(jian)店數量(liang)、當(dang)前(qian)正在(zai)提供(gong)的服(fu)務、技術研(yan)發(fa)情(qing)況(已(yi)研(yan)發(fa)的技術/研(yan)發(fa)時(shi)間[哪(na)年(nian)哪(na)季度(du)(du)])、生產線(生產線名(ming)(ming)稱/檔次)、公司(si)(si)員工(gong)(管理層人(ren)數/生產線工(gong)人(ren)人(ren)數)等等。
2、包(bao)含(han)創(chuang)(chuang)業(ye)理論知(zhi)識(shi)的學習和創(chuang)(chuang)業(ye)實戰(zhan)訓練。創(chuang)(chuang)業(ye)理論知(zhi)識(shi)包(bao)括(kuo)測評系(xi)統(tong)、創(chuang)(chuang)業(ye)課堂、創(chuang)(chuang)業(ye)講談(tan)、創(chuang)(chuang)業(ye)命題、創(chuang)(chuang)業(ye)計劃書、法規知(zhi)識(shi)、網上創(chuang)(chuang)業(ye)、創(chuang)(chuang)業(ye)準備、創(chuang)(chuang)業(ye)論壇。創(chuang)(chuang)業(ye)實戰(zhan)訓練包(bao)含(han)選擇行業(ye)、注冊(ce)公司、人員招聘、產品(pin)戰(zhan)略(lve)策劃、產品(pin)生(sheng)產、渠道(dao)銷(xiao)售、促(cu)銷(xiao)、備貨運(yun)送(song)等(deng)內(nei)容。
3、企(qi)業(ye)經(jing)營管理(li):了解企(qi)業(ye)實時狀況、工商行政事務(wu)處理(li)、人員(yuan)招聘(pin)、工資福利、公司制度、員(yuan)工培訓(xun)、人員(yuan)流(liu)動(dong)等人事管理(li)策(ce)略
4、企業(ye)(ye)(ye)投融資(zi)(zi)(zi)管理:系(xi)統必須含(han)有投融資(zi)(zi)(zi)模(mo)塊,了解操(cao)作企業(ye)(ye)(ye)的基(ji)本投資(zi)(zi)(zi)和(he)融資(zi)(zi)(zi)手段,模(mo)塊包括:銀行(xing)存款(kuan)、銀行(xing)貸款(kuan)、企業(ye)(ye)(ye)間借(jie)貸、民間借(jie)貸、私幕(mu)股權。另(ling)外還含(han)有風(feng)險(xian)投資(zi)(zi)(zi)模(mo)塊,在審核計劃書后做出評價和(he)評分,由教師設(she)置是否給予(yu)風(feng)險(xian)投資(zi)(zi)(zi),以及(ji)金額。設(she)置后系(xi)統自動(dong)給相應企業(ye)(ye)(ye)發送反饋信(xin)息,接受并給予(yu)風(feng)投的企業(ye)(ye)(ye)前來簽(qian)訂風(feng)投協(xie)議領(ling)取風(feng)投資(zi)(zi)(zi)金
5、系(xi)統具有自動(dong)計分(fen)和手(shou)動(dong)評(ping)分(fen)功能。自動(dong)計分(fen)以各方(fang)面排(pai)(pai)名(ming)(ming)(ming)的形式,包(bao)括資金排(pai)(pai)名(ming)(ming)(ming)、銷售排(pai)(pai)名(ming)(ming)(ming)、知名(ming)(ming)(ming)度(du)排(pai)(pai)名(ming)(ming)(ming)、利潤排(pai)(pai)名(ming)(ming)(ming)、投資收益排(pai)(pai)名(ming)(ming)(ming)、廣告設(she)(she)計排(pai)(pai)名(ming)(ming)(ming)、市場占有率排(pai)(pai)名(ming)(ming)(ming)、美(mei)譽度(du)排(pai)(pai)名(ming)(ming)(ming)、投融資收益排(pai)(pai)名(ming)(ming)(ming)、累計繳稅排(pai)(pai)名(ming)(ming)(ming)、綜合排(pai)(pai)名(ming)(ming)(ming)等。教師可以批(pi)閱學生所提(ti)交的計劃(hua)書、廣告設(she)(she)計、市場調(diao)查分(fen)析、公司制度(du)等。
6、系統(tong)提供(gong)超過十個行(xing)業(ye)(ye)的相關參(can)(can)(can)數(shu)(shu)(shu)(消費者特征、 類(lei)別 、消費者特征、消費者構(gou)成參(can)(can)(can)數(shu)(shu)(shu)、消費者偏好參(can)(can)(can)數(shu)(shu)(shu)、產(chan)(chan)(chan)品屬(shu)性類(lei)別、產(chan)(chan)(chan)品屬(shu)性類(lei)別參(can)(can)(can)數(shu)(shu)(shu)、產(chan)(chan)(chan)品屬(shu)性、產(chan)(chan)(chan)品屬(shu)性參(can)(can)(can)數(shu)(shu)(shu)、生產(chan)(chan)(chan)線類(lei)型(xing)、生產(chan)(chan)(chan)線類(lei)型(xing) 參(can)(can)(can)數(shu)(shu)(shu)、行(xing)業(ye)(ye)參(can)(can)(can)數(shu)(shu)(shu) 、運行(xing)參(can)(can)(can)數(shu)(shu)(shu)、區(qu)域參(can)(can)(can)數(shu)(shu)(shu) 、購買(mai)參(can)(can)(can)數(shu)(shu)(shu) 、經(jing)濟(ji)參(can)(can)(can)數(shu)(shu)(shu)、渠道(dao)類(lei)型(xing)、渠道(dao)參(can)(can)(can)數(shu)(shu)(shu)、促銷(xiao)類(lei)型(xing)、促銷(xiao)參(can)(can)(can)數(shu)(shu)(shu)、廣告規格(ge)、廣告媒體(ti)、廣告參(can)(can)(can)數(shu)(shu)(shu)、服務類(lei)型(xing)、服務參(can)(can)(can)數(shu)(shu)(shu)、市場調查參(can)(can)(can)數(shu)(shu)(shu)、宏觀(guan)社會信息(xi)、行(xing)業(ye)(ye)動(dong)態信息(xi)、背景案例(li)信息(xi))。